【问理·育魂之旅】赴一场红色之约!我们在浙南一大纪念馆读懂初心

时间:2025-10-26 作者:马克思主义学院 来源:【马克思主义学院】 浏览:

2025年10月24日的温州市瓯海区仙岩街道,秋风包裹着历史的厚重感。温州理工学院马克思主义学院老师徐旭、牟宏达组织2025级大一部分新生走进浙南一大纪念馆,以“追寻浙南火种,传承革命精神”为主题,通过实地走访、场景体验、历史回顾等形式,在展陈与故事里,开启一场沉浸式的红色寻根问源之旅。

微信图片_20251110145142_340_54.jpg

宣传海报

行程安排:红色寻访之中共浙南一大纪念馆_01.png

行程安排:红色寻访之中共浙南一大纪念馆_02.png

行程安排:红色寻访之中共浙南一大纪念馆_03.png

行程安排:红色寻访之中共浙南一大纪念馆_04.png

行程安排

第一单元:精心准备赶赴红色之约

一、分组制旗

开始活动前,我们在老师的指导下制定实践方案,确定实践人选,拟定总旗,分旗,并通过小组分工,产生了溯源队、溯光队、星火队、对对队、嘉豪队、灵珠队、探寻队这七个小队(小队名由各小队自行讨论决定)。各小队在小队长的带领下,积极分工,对本次实践的高效完成起到很大的作用。

社会实践总旗

社会实践分类旗——红色寻访实践旗

1.jpg

社会实践分类旗——红色光影实践旗

此次实践使用的红色寻访小队队旗

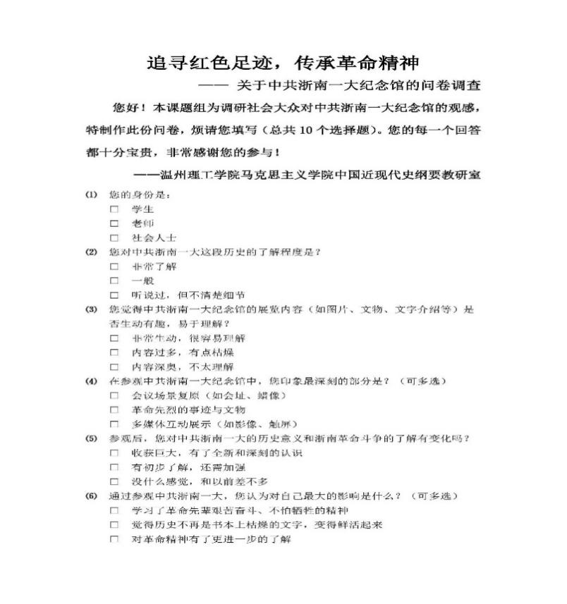
二、制作问卷

为了调研社会大众对中共浙南一大纪念馆的观感,我们还在老师的指导下提前制作了调查问卷《追寻红色足迹,传承革命精神——关于中共浙南一大纪念馆的问卷调查》。到达场馆后,我们就分发给本次参加实践的同学,以及其他来参观的游客填写。后续,我们还将在校内分发给在校师生填写。

此次实践制作、使用的调查问卷(部分)

三、整队出发

2025年10月24日13点10分,我们在滨海校区行政楼前整队、集合,随后乘坐大巴前往浙南一大纪念馆。

翘首以盼等待出发

顺利抵达目的地

第二单元:留连展厅聆听先辈事迹

一、驻足序厅

踏入序厅,在“点燃浙南革命烽火”的浮雕前,师生们驻足凝视。我们聆听讲解员细数1930年那25名参会代表的光辉事迹,从王国桢的坚定领导到普通代表的无畏担当……我们38双年轻的眼睛,渐渐映出革命先辈的身影。

一楼序厅

二、深入展厅

随后,同学们移步至二楼核心展厅内,听着讲解员讲述早期浙南党组织建立和武装斗争以及中国工农红军第十三军创建的历史背景及过程。看着展馆中各位英雄人物的画像,我们深知“浙南一大”的召开,为我们保存了一段辉煌的革命斗争历史,也给我们留下了一笔宝贵的精神财富,同时也更明白红色历史不是冰冷文字,而是有温度的人物与故事。

二楼核心展厅

第三单元:自由活动深入寻根问源

在集体参观结束后,同学们自由活动,依据自己的兴趣点,进一步对中共浙南一大寻根问源。

对对队供图:现场阅读、学习场馆提供的文献资料

嘉豪队供图:展厅内的历史遗物

灵珠队供图:探访浙南一大会址

溯光队供图:聆听革命歌曲

溯源队供图:纪念馆大门

探寻队供图:展厅内的展板

星火队供图:展厅内留影

第四单元:师生共聚深研革命精神

自由活动结束后,老师召集同学们再度相聚,展开现场研讨。牟老师在展厅内为同学们现场讲解相关党史知识,徐老师与同学们在会议室内共同研讨浙南红色革命精神。同学们积极发表自己的看法,踊跃填写问卷,在老师的指引下加深了对此次实践活动的体验与理解。

牟老师向同学们讲解相关党史知识

徐老师和同学们一起研讨此次红色寻访实践

同学们填写问卷

第五单元:合影定格难忘红色寻访

整个参观、学习历时约两个小时,随着对浙南一大召开背景的深入了解,我们才知道这场红色寻访,不是简单的“打卡”,而是一次与革命先辈跨越近百年的精神对话,让我们对“初心”与“坚守”有了全新的理解。浙南一大纪念馆里的每一件文物、每一段故事,都不是陈列的历史,而是照进当下的镜子。它让我们明白了,青年的“初心”不必宏大,而是在日常里守住热爱,在困难前保持坚韧,把先辈们的精神,变成自己前行路上的力量。

离开前,大家在“中共浙南一大纪念馆”的大门前合影。两位老师与38名同学的身影,与红色场馆相辉映,成为当天最鲜活的“传承”注脚。这场红色寻访之旅,不仅让历史知识变得可触可感,更在青年心中播下了“坚守初心、勇担使命”的种子。

本次参加实践活动的师生合影

第六单元:总结汇报填写实践手册

返回学校后,同学们陆续填写实践手册,总结、汇报此次实践。我们通过文字与照片,传递了革命的温度。

实践手册掠影(一)

实践手册掠影(二)

实践手册掠影(三)

本次实践活动是马克思主义学院推动“大思政课”走实走深走远,传播马克思主义理论,弘扬红色革命精神的载体,有利于推动学生更好理解中国式现代化的推进离不开坚持走人民民主道路的方针,真正实现了“凝魂聚力”的目标。